- 首页
- 矿物用途
- 其他物料粉的用途与磨粉机应用
- 海泡石粉用途及性能
海泡石粉用途及性能

海泡石磨粉机
海泡石是一种具有纤维形态的矿物,是由多面体孔壁和孔道交替延伸的纤维结构。在纤维结构中包含着层状结构,由2层Si-O-Si键连接的硅氧四面体和中间含镁氧的八面体一同组成的,形成了0.36nm×1.06nm大小的蜂窝状孔道。海泡石工业应用通常需要用到海泡石磨粉机粉磨成海泡石粉,桂林鸿程是专业的海泡石磨粉机厂家,我们生产的海泡石磨粉机生产线全套设备在市场上获得了广泛的应用,欢迎来电了解详情。今天就为大家介绍一下海泡石粉用途
1、海泡石的性质
(1)海泡石的吸附性能
由于海泡石是具有较大比表面积以及层状多孔的由SiO2四面体与Mg-O八面体嫁接而成的三维立体特殊结构,在其表面还存在较多的酸性[SiO4]碱性[MgO6]中心,从而使海泡石具有较强的吸附性能。
海泡石晶体结构中具有三种不同的吸附活性中心位点:
第一种是Si-O四面体中的O原子;
第二种是与Mg-O八面体边缘Mg2+配位结合的水分子,主要是可以和其他物质形成相互作用的氢键;
第三种是Si-OH键组合,由SiO2四面体中的硅氧键的断裂而产生的,接收一个质子或烃基分子以此来补偿缺失的电位。海泡石中的Si-OH键,能够与其表面上所吸附的分子发生一定的相互作用而加强吸附力,并且可以与某些特定有机物形成共价键。
(2)海泡石的热稳定性能
海泡石是耐高温性能稳定的无机黏土材料,从低温到高温逐渐升温过程中,海泡石内部晶体结构共经历了四个失重阶段:
当外部温度达到100℃左右时,第一阶段海泡石将失去的水分子是孔道中的沸石水,而失去这部分水分子达到海泡石总重量的11%左右。
外部温度达到130℃到300℃之间时,第二阶段海泡石将失去第一部分与Mg2+配位结合的协调水,这部分大约是本身质量的3%。
外部温度达到300℃到500℃之间时,第三阶段海泡石将失去第二部分与Mg2+配位结合的协调水。
当外部温度达到500℃以上时,第四阶段将失去内部与八面体结合的结构水(-OH),该阶段的海泡石的纤维结构已完全被破坏了,因此该过程是不可逆的。
(3)海泡石的耐腐蚀性能
海泡石天生具备良好的耐酸碱性能,当处于溶液pH值<3或>10的介质中时,海泡石的内部结构才会被腐蚀掉,当处于pH值为3-10之间时,海泡石表现了较强的稳定性能。说明了海泡石具有较强的耐酸碱性能,这也是它被当做无机核用来制备类玛雅蓝颜料的一个重要原因。
(4)海泡石的催化性能
海泡石是一种价格低廉而又相当实用的催化剂载体,主要原因在于海泡石可通过酸改性处理后获得较髙的比表面积以及本身具有的层状多孔结构,这都是海泡石作为催化剂载体用途的有利条件。海泡石可作为载体与TiO2形成催化性能优异的光催化剂,在加氢、氧化、脱硝、脱硫等方面有广泛应用。
(5)海泡石的离子交换性
离子交换法是利用其他具有更强极化性的金属阳离子取代海泡石结构中八面体末端的Mg2+,从而改变其层间距与表面酸性,增强了海泡石的吸附性能。海泡石的金属离子中镁离子居多,还有少量的铝离子以及微量的其他阳离子,海泡石这样特殊的组成与结构使其结构中的阳离子很容易与其他阳离子发生取代交换。
(6)海泡石的流变性
海泡石个体本身是修长棒状的形态,但大多堆聚成无规则排序的束状体。而当海泡石溶解于水或其他极性溶剂中时,这些束状体就会快速散开并且无序地交织着形成无规则的滞留溶剂的复杂纤维网络形态,这些网络形态形成了具有强流变性以及高粘度的悬浮液,显示了海泡石独特的流变性能。
另外,海泡石还具备绝缘性、脱色性、阻燃性以及膨胀性等特质,对工业领域应用有极大的应用价值。
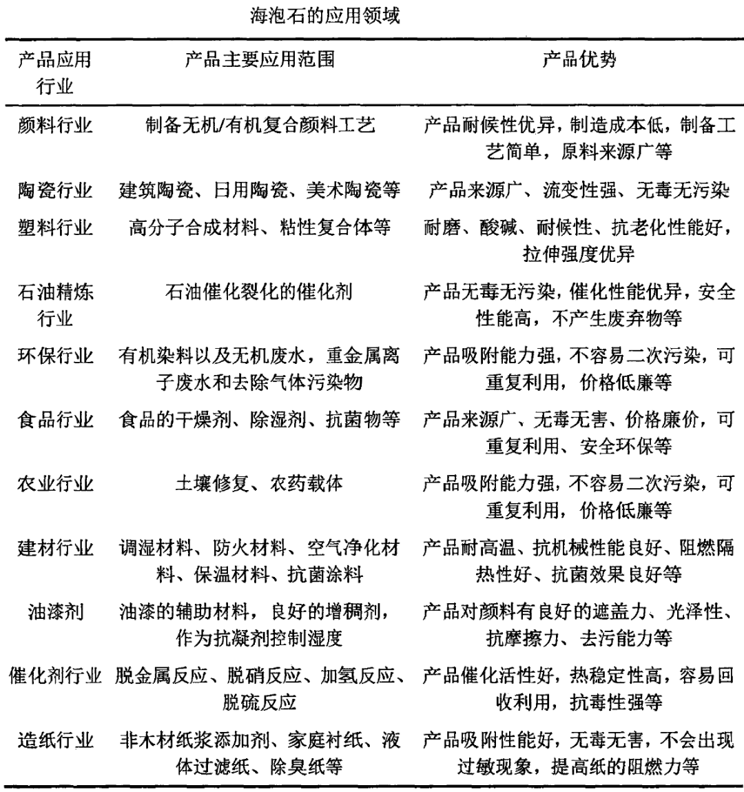
2、海泡石的主要应用
随着中国经济的快速发展,市场对于环保、附加值高的材料的需求量日益增长。而海泡石是一种由于其特殊的晶体结构而具有良好的稳定性能,同时属于无污染、环保、廉价的无机材料,可以广泛应用各个工业领域:如建筑、陶瓷工艺、催化剂制备、颜料合成、石油精炼、环保、塑料等多个领域,对我国工业发展影响巨大,同时人们也开始逐渐重视对海泡石的创新应用以及技术开发,加快构建高尖精的海泡石产业链,以解决海泡石目前在市场上供不应求、产品附加值低等问题。
